An intriguing description
Role
Product Lead
Timeline
18 months
Team

Scope
Initial user research, website strategy, redesigned site architecture, website concepts, usability testing, re-brand and visual design, organizational change management throughout.
I contributed to this work as part oF Anthro-Tech Inc. in 2023 & 2024.
As the product lead, I coordinated seven teams to research, design, and develop a new CMS and public website for access to the Legislative chambers and agencies.

Project Management
Full-stack Development
Organizational Change Management
Content Strategy
UX Design
Digital Accessibility
Steering Committee
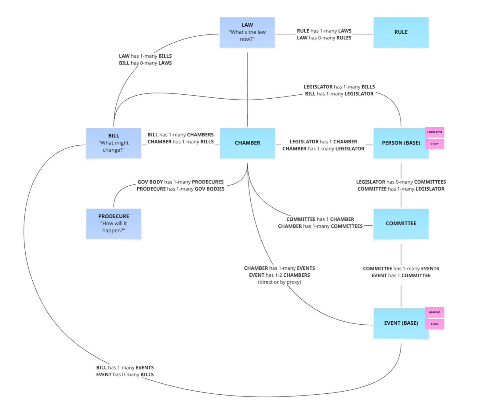
Employing OOUX built a shared vocabulary and model of the site and its content across content, design, and development team members.
This got the teams working together and understanding each other easier!
The previous site had three main navigation elements (side navigation, main actions list, and footer links) with duplicating links and competing options.
New priorities would get shoved in without any clarity or sense of relationship.





I led the design team to define dozens of unique content types with their own layouts that can be combined modularly to create different page layouts for different purposes.


The "quick searches" had too many options, we set them to start with the most common uses and allow the user to customize once they got further in their search.




The design team hypothesized that exposing more options on landing pages would give better visibility, but testing showed that to be wrong. I led the team to design content templates that either elevated content up to the landing page without needing to go through deeper layers or focus on top actions and provide consistent methods for accessing deeper options.



I encouraged the team to explore additional navigation items, you can see it went through iterations to come to the most usable and maintainable structure.

We carefully designed complementary colors and card variants so each content type could be used in any order with toggles to change the styles so the page was broken up in natural and intuitive ways. This required close collaboration with the development team to make sure the CMS had those functionalities in place.